Концепция будущего бизнеса
Что нужно сделать, чтобы представить себе, в чем, собственно, должна заключаться деятельность свадебного агентства? Лучший способ – это вспомнить собственное бракосочетание. Или же, если такового не было, попытаться поставить себя на место молодоженов. Итак, что нужно успеть сделать перед свадьбой жениху и невесте? Забыть о романтических свиданиях, походах в кино и на вечеринки.
Прочно и надолго. Ибо все оставшееся от работы время нужно будет посвятить беготне по всевозможным салонам одежды, пунктам проката автомобилей, ресторанам, магазинам. Причем вдвоем справиться с этим однозначно не удастся. Поэтому придется задействовать родителей, друзей и знакомых. Итог?
В счастливый день бракосочетания в голове у новоявленных мужа и жены будет биться только одна радостная мысль: «Неужели все уже почти закончилось?» Хотя, по идее, у счастливой пары именно в этот момент все должно только начинаться.
А теперь представьте, что все эти хлопоты возьмет на себя специалист, который – дока в организации подобного рода мероприятий. Знающий и уверенный человек, профессионал, учитывающий не только все нюансы предстоящего торжества, но и ваши не то что пожелания, а даже капризы.
И вот именно таким специалистом должны стать вы, если вдруг в один прекрасный день решите, что наиболее подходящий для вас бизнес – организация свадеб. Теперь же, когда концепция будущей деятельности понятна, нужно будет определиться со спектром оказываемых услуг.
Как открыть свое брачное агентство и заработать на этом
Брачное агентство не требует больших затрат, и все-таки расходы будут. Кроме начальных затрат на регистрацию ИП, аренду помещения и зарплату сотрудников, придется потратиться еще на рекламу
Очень важно, чтобы люди о вас узнали. Также важно создать хорошую репутацию для своего предприятия
Обязательно анализируйте конкурентов, их методы работы, продвижения и сбора базы. Если в вашем городе платежеспособное население и еще нет брачных агентств скорее всего, старт не будет сложным. В этом случае вам придется конкурировать лишь с бесплатными сайтами знакомств. Но на этих сайтах много несерьезных пользователей: люди, по-настоящему заинтересованные в создании семьи, скорее пойдут в брачное агентство с серьезным отбором кандидатов. Ваша задача — заявить о себе потенциальным клиентам, а затем — создать надежную репутацию
В первое время важно вложить средства в рекламу и быстро собрать базу клиентов
Если конкуренты есть (а скорее всего, так и есть), нужно тщательно анализировать их предложения, чтобы ваше агенство было конкурентноспособным. Читайте подробнее о том, как начать бизнес в 2022 году.
Как открыть свадебное агентстово и на каких услугах зарабатывать?
Для открытия свадебного агентства потребуется пройти регистрацию как индивидуальный предприниматель или юридическое лицо. Основным минусом ИП является то, что ему запрещается работать с юридическими лицами. Далее нам потребуется:
- арендовать или приобрести в собственность помещение;
- исходя из сферы оказания услуг, потребуется приобрести необходимое оборудование и сопутствующий инвентарь;
- провести рекламную компанию по привлечению клиентов.
Работа свадебного салона связана с качеством обслуживания, привлечением клиентов, расширением ассортиментного перечня оказываем услуг. Для привлечения клиентской базы потребуется провести рекламную компанию в интернете и офлайн. Для расширения сферы оказания услуг потребуется привлечь дополнительных специалистов, например, парикмахеров, тамаду, музыкантов и т.д
- Прокат и продажа свадебных платьев;
- Украшение банкетного зала;
- Фото и видео съемка;
- Прокат кареты с лошадьми;
- Голуби;
- Салют и фаер-шоу;
- Шоколадные и винные фонтаны;
- Прокат автомобилей, в том числе «ретро»;
- Украшение автомобилей;
- Выездные свадьбы;
- Тамада и ди-джеи;
- Свадебный визажист;
- Прокат мужских костюмов и смокингов;
- Свадебные торты;
- Свадебный букет;
- Тематические выкупы невесты и т.д.
Как мы видим количество услуг, которые может оказывать свадебное агентство, действительно впечатляет. Отдельно стоит выделить популярность услуги выездных свадеб. Сегодня более половины пар предпочитают обручиться в более уникальной обстановке (теплоход, лесопарковая зона), с привлечением актеров и режиссеров.
Как пришла идея
В начале февраля этого года, перед стартом нового сезона, я начала думать о новых каналах привлечения молодоженов. Поставила себе цель до конца марта закрыть все даты сезона.
Сперва составила портрет своей целевой аудитории, чтобы понять, что ей необходимо. Для этого записала в таблицу все данные, которые у меня есть о каждом из молодоженов за последние два года: возраст, место работы, где познакомились, где сделали предложение, кем работают их родители, откуда родители, откуда сами молодые родом и так далее
Затем вместе с некоторыми коллегами по цеху (фотографами, декораторами, ведущими) мы попытались спрогнозировать поведение пар: какую они свадьбу хотят, что для них самое важное и главное — какие первые шаги они сделают при подготовке
Фото из личного архива героини
Как правило, большинство молодоженов начинают с поиска ведущего мероприятия и площадки. Оставалось только решить одну проблему: как мне «втиснуться» в эти два пункта, даже если молодожены не планируют обращаться к свадебному организатору.
Я опросила многих ведущих и свои уже состоявшиеся пары, чтобы понять, что влияет на выбор ведущего. Рейтинг вышел таким:
Люди прислушиваются к рекомендациям друзей, знакомых.
Обращают внимание на медийность и популярность.
Находят через рекламу в интернете.
Но мой вопрос так и не решился, ведь посоветовать могут знакомые и нескольких ведущих, медийностью обладают многие, а про рекламу — так вообще: на популярных ресурсах сотни ведущих. Но потом все стало на свои места. Конечный продукт работы фотографа — это фотография, видеооператора — клип. А для ведущего — эмоции, которые он дарит в день мероприятия. И единственный способ выбрать правильно ведущего — посмотреть, как он работает.
Фото из личного архива героини
Я вспомнила о том, что когда-то помогала в организации Speed Dating (быстрые свидания). Это формат знакомств, где у каждого участника есть ограниченное время для того, чтобы понять, хочется ли продолжать общение дальше. То же самое работает и для ведущих: паре хватает пяти минут, чтобы разобраться, хотят они работать с человеком или нет. И я решила организовать «Быстрые встречи с ведущими».
Какая рентабельность и окупаемость открытия свадебного агентства?
Среднестатистическая контора в Москве проводит в месяц по 4 свадьбы, хотя бывают исключения. Выручка с такого объема работы может составлять порядка 800 000 и более руб. (напомним, одна свадьба обходится приблизительно в 200 000 руб.).
Сумма на первый взгляд внушительная, но предстоит еще вычесть оплату услуг контрагентов и подрядчиков, зарплату сотрудников, на рекламную кампанию и прочие сопутствующие расходы.
Не стоит забывать также о коммунальных платежах, налогах, закупке бумаги и канцелярских предметов. Все это начинающие бизнесмены очень часто забывают учесть при составлении бизнес-плана.
Получится, что чистый доход вашего бизнеса с каждой свадьбы как раз и будет на уровне 30-40% процентов (плюс-минус – зависит от сезона).
| Первоначальные инвестиции в решение открыть агентство (оборудование, оформление, реклама и т.д.) | От 25-100 000 руб. |
| Ежемесячные расходы после открытия бизнеса (штат, аренда, коммунальные платежи, и т.д.) | От 80 -150 000 руб. |
| Выплаты контрагентам, подрядчикам | 100-150 000 руб. с одной свадьбы / до 70-80% выручки |
| Доходы за месяц (в свадебный сезон) | От 800 000 руб.(200 000 * 4) |
| Рентабельность бизнеса (в свадебный сезон) | 20-40% |
| Окупаемость бизнеса | От 6 мес. |
как открыть свое свадебное агентство с нуля
Этот рынок довольно консервативен, и невесты относятся к агентствам очень настороженно.
Открыть агентство несложно – сложно продержаться на рынке, пока о вас никто не знает.
Вывод – свадебное агентство является довольно выгодной идеей для бизнеса, не требующей лишней юридической волокиты и сертификации.
Если у вас появилось такое желание, открыть его, очевидно, стоит. Все что вам надо помимо первоначальных инвестиций – это творческое мышление и стрессоустойчивость.
Квест “Найди невесту”
Невеста – основной покупатель услуг и товаров в свадебной тематике. Выбирает и заказывает за 1,5-11 месяцев до свадьбы. По данным Росстата 2016 года средний возраст брака у женщин в России 27,6 лет. Среди тех, кто выходит замуж впервые – 24,6 года. В разных городах цифры меняются – в мегаполисах невесты старше, в малых городах моложе. Учитывайте это в рекламе.
Поиск невест – главная сложность в свадебной тематике. 3 проблемы мешают находить их быстро:
1. Боты и офферы в тематических группах.
2. Активные в сообществах профессионалы свадебного рынка.
3. В статусе «невеста» девушка не более года. После она жена, но по-прежнему участник свадебной группы.

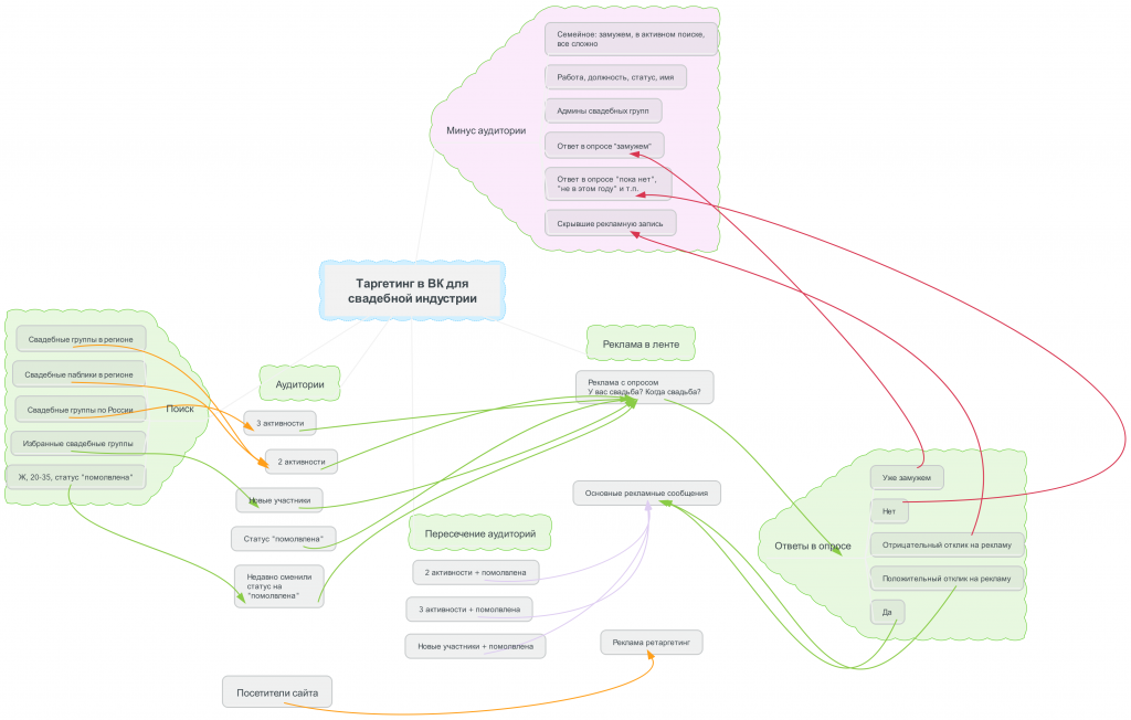
Посмотрите файл большого размера
Поиск
Начинаем работу с поиска свадебных групп, в названии которых встречаются слова «свадебный», «свадьба», «невеста», «wedding». Отдельно собираем группы по региону работы, паблики с упоминанием города в названии и общероссийские группы. Чтобы списки не дублировались, не забываем убирать пересекающиеся.
Отбираем в «избранное» живые активные сообщества. В основном, это ручная работа. Но помогут инструменты Церебро «группы, где есть ЦА» и фильтр сообществ по дате последнего поста и активности.
Соберем также женщин 20-35 лет со статусом «помолвлена» в нашем городе. Нужна аудитория для отслеживания тех, кто недавно сменил статус.
Аудитории
Из собранных групп извлекаем активных пользователей за последний месяц. Для региональных групп берем 2 активности, для всероссийский 3. Цифры можно увеличить – смотрите как будет откликаться аудитория на рекламу.
Из избранных групп регулярно собираем новых участников. Если правильно отобрали и в группу не идет нагон ботов, то из нее мы получим аудиторию с наилучшим откликом на рекламу.
Отдельным пунктом идет аудитория «женщины с семейным статусом помолвлена». Получим ее стандартными настройками рекламного кабинета Вконтакте.
Установив пиксель соберем тех, кто уже посетил сайт или конкретные страницы.
Собрали 6 аудиторий:
1. Активные в региональных сообществах.
2. Активные в общероссийских сообществах.
3. Новые участники в избранных группах.
4. Помолвлены.
5. Недавно сменили статус на «помолвлена».
6. Аудитория ретаргетинга с сайта.
Пересечение аудиторий
В собранных в предыдущем абзаце аудиториях будут как невесты, так и те, кто уже замужем. Пересечение аудиторий поможет очистить базу.
Отбираем одновременно «активных в сообществах» + «помолвлена» и «новые участники сообществ + помолвлена». Эта выжимка лучшее, что мы можем собрать на данном этапе. Но количественно такая аудитория мала в любом регионе.
Реклама в ленте новостей
«Активным в сообществах» + «помолвлена» и «новым участникам сообществ + помолвлена» начинаем сразу показывать завлекающие на сайт или группу рекламные сообщения.
Остальные аудитории направляем сначала на запись с открытым опросом. Его цель выяснить действительно ли у девушки скоро свадьба. Не забываем добавить варианты ответов «уже замужем», «пока не планирую». Они нужны, чтобы собрать минус-аудитории.
Посетителям сайта показываем посты для ретаргетинга, с отдельным рекламным посылом и числом показов до 5-10 каждое.
Ответы в опросе
В зависимости от ответов в опросе, направляем девушек на рекламные сообщения или в стоп-лист.
Убедившись, что свадьба близко, показываем невесте общую рекламу или более персональную, зная, например, месяц предстоящего замужества. Собираем в отдельный список и показываем рекламу и тем, кто положительно откликнулся на рекламу (лайк, репост, вступил в группу).
Девушки, скрывшие запись или выбравшие ответы «уже замужем» и «пока нет» попадают минус-аудитории.
Минус-аудитории
Для стоп-листа используем 6 аудиторий. Эти пользователи не собираются замуж, не будем тратить на них бюджет.
1. Семейное положение: замужем, в активном поиске, все неопределенно. Собираем девушек своего города с такими статусами. Не забывать обновлять базу, так как статусы меняются.
2. Ищем людей причастных к свадебной индустрии. Фотограф, видеограф, ведущий, организатор свадеб указывают информацию о себе в профиле в полях «имя», «работа», «должность» и «статус».
3. Админы свадебных групп.
4. Ответившие в опросе «замужем».
5. Ответившие в опросе «пока нет». Эта минус-аудитория этого года. В следующем все может поменяться.
6. Скрывшие запись с опросом или рекламой.
Используя эту стратегию, представители свадебного рынка легко найдут целевую аудиторию.
План подготовки к свадьбе: список действий пошагово
При подготовке лучше всего будет иметь под рукой развернутый список дел, чтобы ничего не упустить из поля зрения. Итак, с чего начать подготовку к свадьбе?
Чем заняться в первую очередь
- Определиться с датой свадьбы. В зависимости от времени года и дня недели различают более или менее популярные даты. «Горячий» свадебный сезон начинается летом и длится до конца сентября. Если вы планируете сделать свадьбу в этом временном промежутке, отнеситесь к выбору даты особенно ответственно, чтобы успеть подать заявление в ЗАГС на выбранный вами день.
- Рассчитать бюджет свадьбы. Это то, с чего стоит начать поэтапно реализовывать план подготовки к свадьбе. Бюджет определяет, какие статьи расходов вы сможете себе позволить. Учтите: лучше заложить на 15-20% больше средств, чем вы посчитаете. Это поможет предвосхитить все дополнительные траты, которые вы могли не учесть.
- Составить список гостей. Определив примерное количество гостей, вы поймете, какой ресторан подойдет вам для торжества и сможете выбирать зал в зависимости от числа приглашенных.
- Забронировать ресторан. Сделать это лучше заранее, так как залы для свадеб могут быть заняты на пол года вперед.
- Продумать стилистику торжества. Об этом можно задуматься, если вы хотите сделать что-нибудь необычное, например, свадьбу в ретро-стиле. Это потребует дополнительных финансовых и временных затрат.
- Присмотреть кольца. В списке дел и покупок при подготовке к свадьбе одним из первых должно значится приобретение обручальных колец. Их можно купить в ювелирном магазине или сделать на заказ. Во втором случае понадобится больше времени, чтобы выбрать дизайн колец и дождаться их изготовления.
Второй этап подготовки
- Начать поиски свадебного платья. Выбор платья – очень важная задача для каждой невесты, поэтому поиск идеального платья лучше начать заранее. Так невеста сможет выбрать то, что придется ей и по вкусу, и по карману.
- Подобрать букет невесты и бутоньерку для жениха. Заказать их можно в салоне цветов или у частного флориста.
- Купить аксессуары к свадебному платью. Планирование свадьбы от «а» до «я» предполагает безупречный выбор деталей.
- Выбрать парикмахера и визажиста. Найти тех, кто поможет невесте стать неотразимой, лучше заранее – по портфолио или рекомендациям. За некоторое время до торжества можно сделать пробный макияж и укладку.
- Договориться с ведущим и фотографом. От профессионализма ведущего во многом зависит успех свадебного торжества, а хороший фотограф оставит вам на память незабываемые снимки. Если вы внимательно отнесетесь к этому пункту, сможете избежать обидных ошибок при подготовке к свадьбе.
- Разослать пригласительные. Пришло время оповестить гостей о предстоящем торжестве! А если вы решили предусмотреть для гостей дресс-код, им также нужно сообщить об этом в приглашении, чтобы все успели подготовиться.
- Решить вопрос с транспортом. Заранее нужно продумать свадебный кортеж (число и, при желании, марки машин) и его украшение. Затем стоит определиться и с трансфером для гостей.
Третий этап подготовки к празднику
- Выбрать торт. Сегодня варианты оформления свадебных тортов неисчислимы. Вы сможете заказать его в ресторане, где будет проходить праздник, или у кондитера.
- Выбрать свидетелей. Сейчас в свидетелях нет официальной необходимости, однако многие следуют традиции, выбирая близких друзей для этой роли. Также можно последовать европейскому варианту свадьбы с друзьями жениха и подружками невесты. В этом случае для них нужно предусмотреть одинаковые костюмы и платья.
- Пригласить на свадьбу танцевальные или музыкальные коллективы. Если у вас есть такое желание, можно разнообразить программу банкета приглашенными артистами.
- Заказать салют. Если торжество проходит за городом, у вас есть прекрасная возможность завершить ваш праздник яркой нотой.
- Поставить первый танец молодоженов. Многие пары к торжеству ставят первый свадебный танец. Если вам по душе такая идея, не забудьте найти педагога и выделить свободное время.
- Составить расписание свадебного дня. Когда все этапы подготовки к свадьбе выполнены, у вас перед глазами – вполне сложившаяся картина. Но для верности лучше записать распорядок.
Свадебный стилист
Всё чаще невесты хотят на свадьбу продуманный до мелочей образ. Им недостаточно услуг визажиста и парикмахера, а нужен комплексный подход к вопросу внешнего вида – как собственного, так и жениха. В таком случае приглашайте свадебного стилиста, который поможет решить все бьюти-задачи.
Стилист также может присутствовать в день свадьбы, помогать вам во время сборов, контролировать работу визажиста и мастера по причёскам, если вы заранее договоритесь о таком формате работы. Есть даже дополнительная услуга сопровождения невесты вплоть до банкета – она пригодится перфекционисткам, которые хотят быть совершенными в течение всего свадебного дня и сиять утренней свежестью даже вечером.
Организация свадеб
Вложения: от 20 тыс. рублей.
Начнем с классики. Услуга организации свадеб не нова, но по-прежнему востребована. Масштаб бизнеса и стартовый капитал могут быть разными. Все зависит от ваших возможностей и планов. Свадебное агентство может быть организовано одним человеком и с минимальными затратами. В таком формате предприниматель является менеджером и организатором в одном лице. Клиентов и подрядчиков можно находить через интернет, а встречи с клиентами проводить в кафе. Минус в том, что работая в одиночку, без офиса гораздо сложнее завоевать лояльность клиентов. Да и много заказов взять не получится, если делать все самостоятельно. Но в таком формате можно работать первое время, чтобы набраться опыта и собрать портфолио реализованных проектов.
В перспективе стоит рассматривать открытие полноценного свадебного агентства: с офисом и штатом сотрудников. Первоначальные вложения составят около 300 тыс. рублей. Этой суммы будет достаточно, чтобы арендовать офис в центре города, оборудовать его техникой и мебелью, прорекламировать свои услуги, а также сформировать фонд оплаты труда на первый месяц. Окупаться стартовые вложения будут гораздо дольше, но это позволит вам браться сразу за несколько проектов и не упускать клиента.
Смысл работы свадебного агентства заключается в полной организации торжества. Разработка концепции, поиск подрядчиков (ведущих, фотографов, флористов и декораторов, артистов и т.д.), координация их работы на подготовительном этапе и в день самого мероприятия. Деятельность очень интересная, но требующая творческого подхода, ответственности и организаторских способностей.
Размер прибыли тоже может быть разным. Все зависит от бюджетов реализованных проектов и их количества. Выручка за один проект может составлять 30-150 тыс. рублей. Работая в одиночку, можно организовывать в месяц 2, максимум 3 проекта. Отсюда и средний доход в размере 200 тыс. рублей.
Где искать клиентов? Многие предприниматели, занятые в свадебной индустрии, ищут клиентов прямо в ЗАГСе. Предлагают свои услуги парам, которые приходят подать заявление. Можно заранее подготовить буклеты, визитки и раздать их потенциальным клиентам. Другой вариант – найти партнеров. Например, договориться о сотрудничестве с владельцем свадебного салона и провести акцию, вручая каждому покупателю скидочный купон на услуги организатора. Также можно зарегистрироваться в качестве подрядчика на свадебных форумах вроде Невеста.info. Подключите социальные сети: заведите блог, пишите не только о своих услугах, но и делитесь полезными советами для читателей
Проведите конкурс на бесплатную организацию свадьбы, чтобы привлечь к себе внимание и пополнить портфолио проектом. Особенно актуален будет такой конкурс в самом начале работы.
Запускать бизнес лучше всего в апреле, чтобы к свадебному сезону подойти во всеоружии. Сезон начинается в июне, поэтому нужно оставить себе пару месяцев на раскачку. Как правило, молодожены обращаются к организаторам заранее, как минимум за 2 месяца до свадьбы. В первый месяц работы целесообразно заниматься запуском проекта, рекламой, организацией своей работы. Во второй месяц все силы сосредоточить на поиске или (если повезет) реализации первых заказов.
Как проходили встречи
Я решила делать проект быстро — организовать первое мероприятие за две недели. За это время мне нужно было найти:
- Площадку
- 16 ведущих (чтобы всегда один из них был свободен и мог вести программу)
- 15 молодых пар
- 3 шоу-программы
- Фотографа и видеооператора
- Декоратора
- Техническое обеспечение
- Музыкальное сопровождение.
Также необходимо было организовать фуршет, составить тайминг, напечатать анкеты.
Для поиска подрядчиков и ведущих я использовала свой аккаунт в Instagram. Было сложно, ведь мне приходилось объяснять ведущим преимущество формата. Но спустя два дня у меня уже было 16 человек! Потом я слила $ 200 на рекламу в этой же социальной сети, чтобы найти пары. Накануне мероприятия как раз записались три недостающие. Чтобы окупить расходы и выйти на данном этапе в ноль, я решила брать символические взносы с ведущих.
Фото из личного архива героини
На мероприятии работала команда более чем из 20 подрядчиков: я и два координатора, звуковое и световое сопровождение, декоратор, монтажники, фотограф, видеооператор и другие. У каждой пары было ровно пять минут, чтобы пообщаться с ведущим. После разговора общение можно было продолжить на фуршете. Для тех, кто определился сразу на встрече, были подарки от партнеров. Например, сертификат на $ 100 на покупку платья, сертификат в спа.
Открываем свадебный салон
Если вы ничего не смыслите в организации свадьбы или вам больше по душе мода и дизайн, то вы можете открыть свадебный салон. Начать следует с аренды помещения под ваш будущий магазин или бутик. Нужно выбрать хорошее место для свадебного салона в таком месте, где проходит очень много людей, возможно в элитном районе, где люди с удовольствием потратят энную сумму денег на свадебную атрибутику.

Не забудьте о красочной вывеске и уютного интерьера. В вашем салоне невеста должна почувствовать, словно свадьба уже началась и что, войдя в следующий зал, она окажется в объятьях любимого. Вы должны подарить невесте правильное настроение. Чем веселее будет клиент, тем больше денег он готов будет потратить. Не забывайте о гостеприимном продавце, который не только подарит невесте настроение, но и поможет с выбором платья и прочих мелочей, где-то подскажет и направит нерешительную даму.
Первоначальный бюджет должен составлять от 45 до 450 тысяч рублей. Эти деньги нужно будет потратить на ремонт и аренду помещения, закупку оборудования (стандартный список для магазина одежды), закупку первой партии товара, заработную плату персоналу и на рекламу.
У вас в магазине должен быть широкий ассортимент платьев различных производителей. Чем больше фасонов и цветов будет у вас в салоне, тем больше вкусов девушек вы сможете охватить. Если в вашем салоне дополнительно будут продаваться эксклюзивные платья или платья ручной работы. Невеста быстро переключится с простого наряда на «сказочный» и готова будет выложить любую сумму денег ради идеального платья.
Не забывайте про костюмы жениха, ведь и мужчины порой оказываются невероятными модниками. А если парню будет не до костюма, то об этом обязательно позаботится его будущая супруга. В дополнение можно продавать платья для подружек невесты. В наше время девушки все больше и больше смотрят на западные тенденции и выбирают несколько подружек невесты, которых также необходимо одеть. Это самые крупные и дорогие детали свадебной атрибутики, ка которой вы можете очень даже неплохо заработать.
Кто не может купить обязательно возьмет платье или костюм на прокат. Закупив партию свадебных платьев и сдав несколько раз каждое из них напрокат, вы в несколько раз окупите реальную стоимость этого платья и будете получать прибыль еще очень долго, пока какая-нибудь невеста окончательно не испортит его, но и в этом случае она должна будет выплатить вам компенсацию за порчу.
В вашем салоне также должны быть фата, перчатки, сумочки, бутоньерки, подвязки, туфли, венки, диадемы и другие украшения. Вы должны продавать все, что только вздумается невесте и жениху одеть на себя в этот знаменательны день. У вас в салоне должно быть все для украшения помещений, свадебные бокалы, шампанское, рушники, автомобильные украшения. Все также продается или отдается в прокат. Даже на мелочах можно хорошо заработать, потому что такие мелочи, хоть и имеют реально низкую стоимость, с лишним бантиком становятся дорогостоящим удовольствием.
Чтобы ваш свадебный бизнес стал более успешным, вам, прежде всего, нужно заработать положительную репутацию среди невест, чтобы они в будущем рекомендовали вас своим подругам. Найти хорошее свадебное агентство или салон не так-то просто, поэтому хорошая репутация привлечет к вам большое количество клиентов.

Также не забывайте о возможностях рекламы: давайте знать о себе везде, где только возможно. Не забывайте о современных технологиях и позаботьтесь о красивом и функциональном сайте для своего дела. Современные девушки, прежде чем куда-нибудь пойти и что-то сделать, сначала перелопатят виртуальные просторы и возможно их привлечет ваше агентство или салон и вот еще один счастливый клиент у вас в кармане.
Вы только и будете успевать считать деньги от свадебного бизнеса, если возьметесь за это дело со всей душой и радостью, впоследствии раскрутив свой бизнес до крупной корпорации.
Интересное видео про свадебный бизнес:
Дата добавления: 2014-01-17
Просмотров: 22645
Приметы и планы
В то время как свадебный бизнес сильно зависит от сезона, он почти не подвержен экономическим проблемам. Люди на свадьбах экономить не будут даже в кризис, ведь для многих это очень значимый праздник. Зато есть другие факторы, связанные с приметами. Например, 2016 год был високосным. Считается, что жениться в такой год — плохая примета. Плюс есть еще лунные календари и гороскопы, которые, как это ни странно, тоже влияют на решения человека.
В этом году мы провели 16 мероприятий, и это считается очень хорошей загруженностью. В 2017 году мы хотим уменьшить количество мероприятий, но увеличить их средний чек, чтобы было меньше текучки и больше качества и заработка. Еще мы хотим делать проекты не только в Красноярске, но и выездные мероприятия за границей для тех, кто устал от классических церемоний.



































